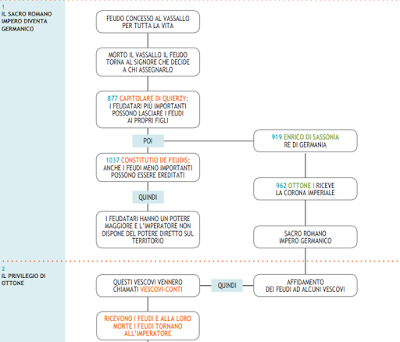
Die Constitutio de feudis, auch Edictum de beneficiis regni Italici, ist ein am 28. Mai 1037 von Kaiser Konrad II. in Cremona erlassenes Lehnsgesetz, mit dem er die Erblichkeit der niederen Lehen in Reichsitalien verfügte. Das lateinische Wort feudum oder feodum bedeutet Lehen; nicht mit feud (Fehde) zu verwechseln.
Hintergrund war der zweite Italienzug des Kaisers. In der Lombardei standen sich die Bischöfe und Erzbischöfe, insbesondere Aribert von Mailand und deren oberste Lehnsträger, die so genannten Capitanei mit ihren Untervasallen, den Valvassoren gegenüber. Um die Capitanei zu schwächen, hatten die Bischöfe begonnen, den Valvassoren ihre Lehen zu entziehen. Ein sich ausweitender Aufstand der Mailänder Valvassoren gegen das Vorgehen des Erzbischofs Aribert rief 1036 Kaiser Konrad II. nach Oberitalien, denn Konrads Herrschaft in Reichsitalien stütze sich in hohem Maß auf die Schlagkraft der Capitanei und Valvassoren.
„Um die Herren (seniores) und die Vasallen (milites) miteinander zu versöhnen,“ verkündete er die Constitutio de feudis.
Danach sollte „kein Vasall sein Lehn verlieren, außer nach einem ordentlichen Urteilsspruch seiner Standesgenossen.“ Außerdem sollte jedes Lehen, egal ob das eines hohen oder niederen Adligen, fortan erblich sein: „Wenn ein Lehnsmann aus dieser Welt scheidet, so mag sein Sohn dessen Lehen haben.“ Sollte kein Sohn vorhanden sein, ging das Lehen an den Enkel. Dies war bislang im Kapitular von Quierzy, das 877 von Kaiser Karl dem Kahlen erlassen worden war, nur den höheren Adligen zugestanden worden.
Tatsächlich gelang es auf diese Weise, den Streit in Oberitalien zunächst zu beenden, sodass Konrad weiter nach Unteritalien ziehen konnte. Langfristig wurde dadurch der Konflikt um die Reichsherrschaft in Italien jedoch nicht beigelegt, der bis in die Neuzeit hinein ein andauerndes Problem darstellen sollte.
Literatur
- Franz-Reiner Erkens: Konrad II. (um 990-1039); Herrschaft und Reich des ersten Salierkaisers. Pustet, Regensburg 1998. ISBN 3-7917-1604-2
- Hagen Keller: Das edictum de beneficiis Konrads II. und die Entwicklung des Lehnswesens in der ersten Hälfte des 11. Jahrhunderts, in: Il feudalesimo nell′alto medioevo, Spoleto 2000 (Settimane di studio del Centro Italiano di Studi sull’Alto Medioevo 47), S. 227–257.
- Werner Trillmich, hrsg. aus dem Nachlass des Verfassers von Otto Bardong: Kaiser Konrad II. und seine Zeit, Europa-Union-Verlag, Bonn 1991.
- Wipo: Taten Kaiser Konrads des Zweiten, neu übertragen von Werner Trillmich in Quellen des 9. und 11. Jahrhunderts zur Geschichte der Hamburgischen Kirche und des Reiches. ISBN 3-534-00602-X
Weblinks
- Kay Bandermann: 28.05.1037 - Unterzeichnung des Lehnsgesetzes. In: WDR5, ZeitZeichen, 28. Mai 2017, (Podcast, 14:50 Min., verfügbar bis 26. Mai 2097.)
Einzelnachweise




